- 深圳自考網為學考網旗下網站,為考生提供深圳自學考試信息服務,網站信息供學習交流使用,非政府官方網站,官方信息以深圳省教育考試院www.eeagd.edu.cn為主。
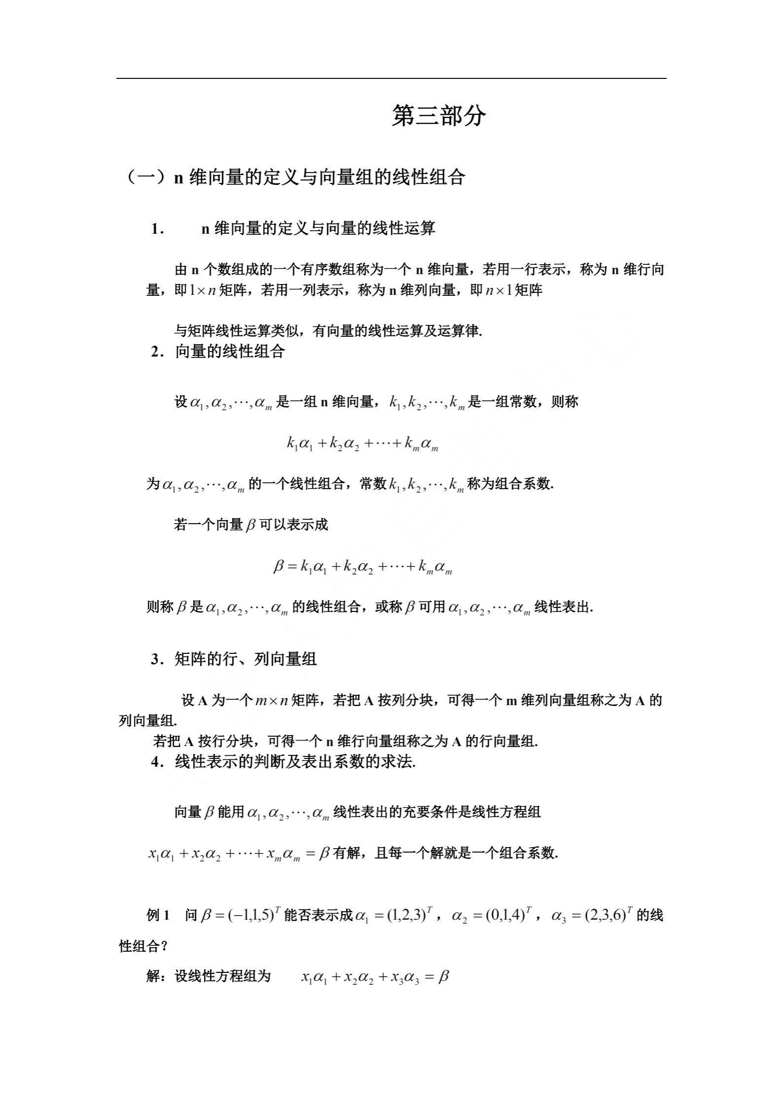
廣東省自考04184線性代數(經管類)押題復習資料匯總
【導讀】廣東自考網為廣大考生帶來2021年自學考試復習資料整理,僅供參考,如需要文件版的考生可加入考生交流群。















































































>> 點擊閱讀全文 <<
最近更新
- 廣東省自考00051管理信息系統中計算... 06-23
- 廣東省自考00055企業會計學復習資料 06-23
- 廣東省自考00098國際市場營銷學押題... 06-23
- 廣東省自考00149國際貿易理論與實務... 06-23
- 廣東省自考00150金融理論與實務知識... 06-23
- 廣東省自考00183消費經濟學押題復習資料 06-23
- 廣東省自考00184市場營銷策劃押題復習資料 06-23
- 廣東省自考00185商品流通概論押題復習資料 06-23
- 廣東省自考00186國際商務談判押題復習資料 06-23
自考解答
- 深圳自考如何申請學士學位? 08-22
- 深圳自考專科可以轉專業嗎 08-22
- 深圳自考專科最快多久能畢業? 08-22
- 深圳自考大專漢語言文學專業要怎么學? 08-16
- 深圳自學考試_自考本科專科-深圳自考... 07-22
- 深圳自考可以報考哪些學校呢? 07-22
- 深圳全日制大專在讀,同時可以自考本... 07-22
- 自考大專多久能畢業? 07-12
- 深圳自考生怎么辦理課程免考? 07-11



