- 深圳自考網為學考網旗下網站,為考生提供深圳自學考試信息服務,網站信息供學習交流使用,非政府官方網站,官方信息以深圳省教育考試院www.eeagd.edu.cn為主。
廣東省自考00341公文寫作與處理押題考試資料
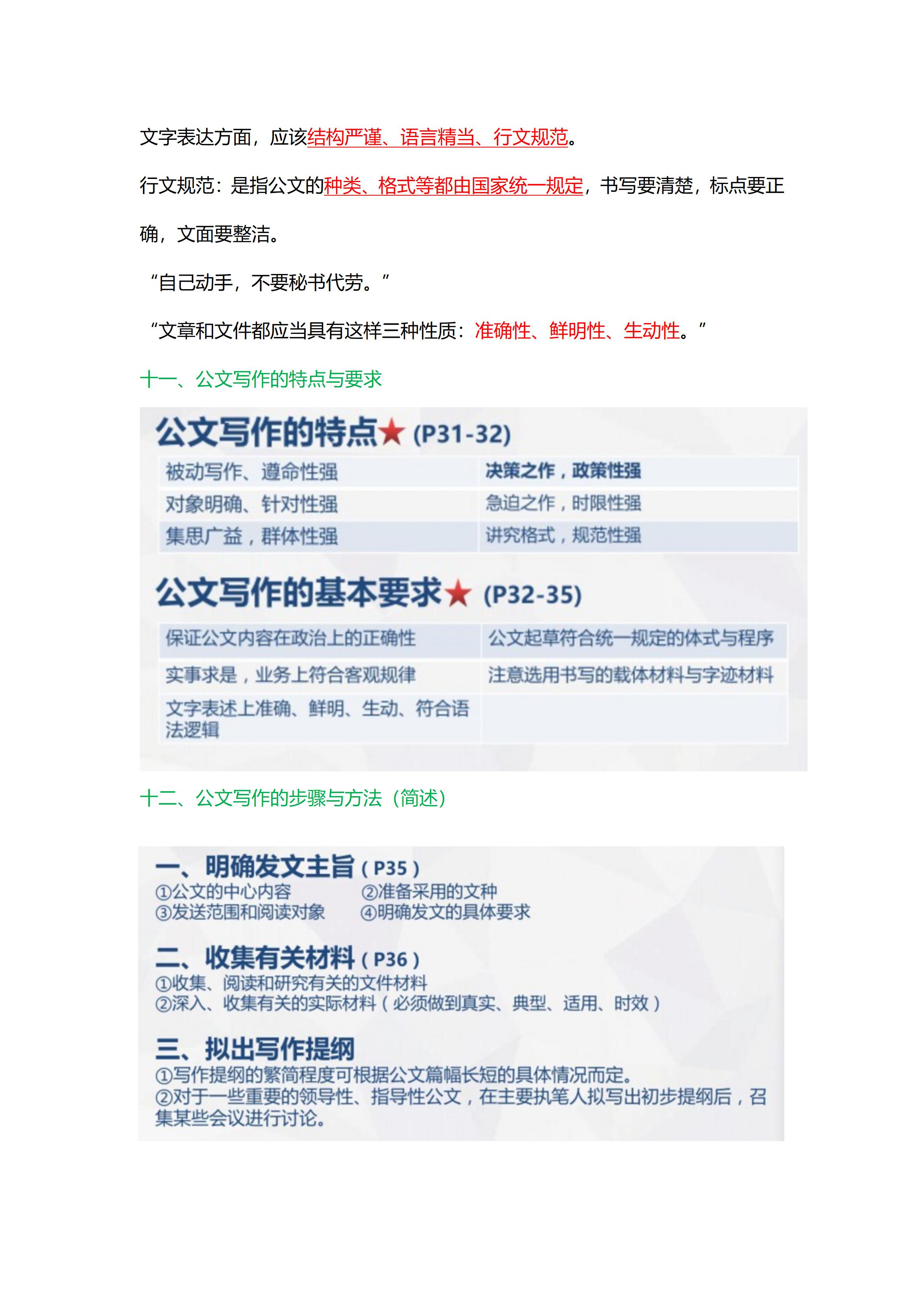
【導讀】廣東自考網針對考試難點,為大家整理出了公文寫作與處理復習資料,僅供參考,如需要文件版的考生可加入考生交流群。
































































































>> 點擊閱讀全文 <<
最近更新
- 廣東省自考00024 普通邏輯押題復習資料 06-23
- 廣東省自考00034社會學概論(知識點... 06-23
- 廣東省自考00040法學概論押題資料 06-23
- 廣東省自考00067財務管理學知識點匯... 06-23
- 廣東省自考00107現代管理學(知識點... 06-23
- 廣東省自考00144企業管理概論(知識... 06-23
- 廣東省自考00152組織行為學 常考知... 06-23
- 廣東省自考00261行政法學押題復習資料 06-23
- 廣東省自考00277行政管理學押題資料 06-23
自考解答
- 深圳自考如何申請學士學位? 08-22
- 深圳自考專科可以轉專業嗎 08-22
- 深圳自考專科最快多久能畢業? 08-22
- 深圳自考大專漢語言文學專業要怎么學? 08-16
- 深圳自學考試_自考本科專科-深圳自考... 07-22
- 深圳自考可以報考哪些學校呢? 07-22
- 深圳全日制大專在讀,同時可以自考本... 07-22
- 自考大專多久能畢業? 07-12
- 深圳自考生怎么辦理課程免考? 07-11



