- 深圳自考網為學考網旗下網站,為考生提供深圳自學考試信息服務,網站信息供學習交流使用,非政府官方網站,官方信息以深圳省教育考試院www.eeagd.edu.cn為主。
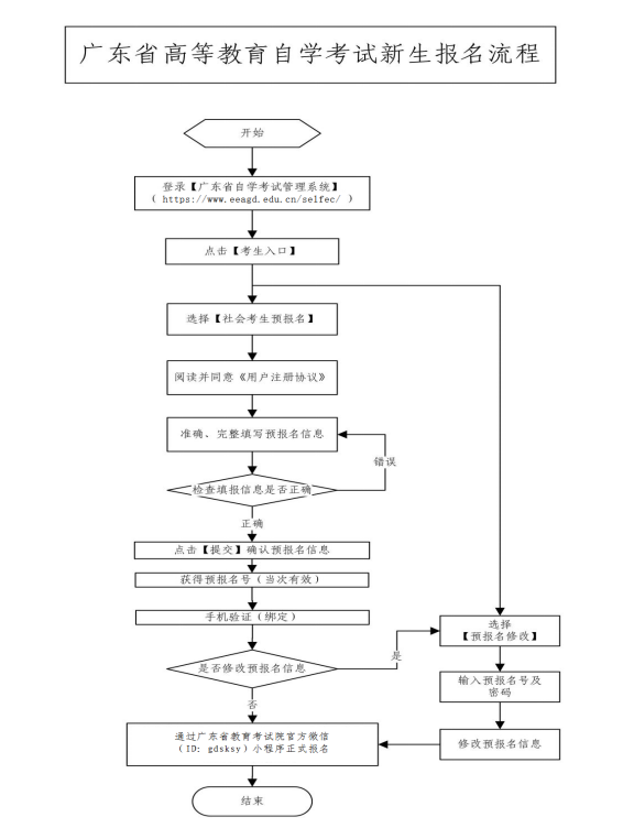
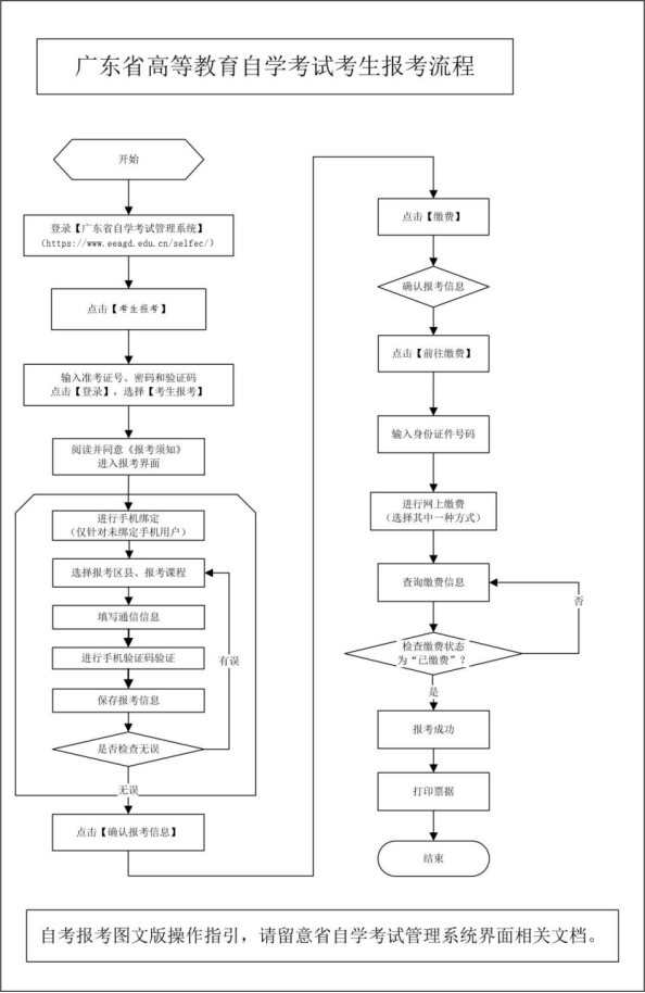
廣東省2021年10月高等教育自學考試 報名報考流程圖


上一篇:廣東省2021年10月高等教育自學考試報考須知
下一篇:廣東省2021年10月高等教育自學考試 在線報名操作指引
最近更新
- 2022年4月深圳自考延期考試成績于8月... 08-18
- 2022年10月廣東深圳自考網上報名通知 08-09
- 2022年4月廣東深圳自考延期至10月份... 07-20
- 廣東省2022年4月自學考試全國統考課... 07-20
- 2022年1月自學考試補考將于本周末舉行 07-08
- 廣州市2019年1月自學考試順利結束 09-24
- 廣東省自考00167勞動法押題復習資料 06-23
- 2022年深圳自考報考流程 05-18
- 2022年4月廣東自考延期考試疫情防控... 07-04
自考解答
- 深圳自考如何申請學士學位? 08-22
- 深圳自考專科可以轉專業嗎 08-22
- 深圳自考專科最快多久能畢業? 08-22
- 深圳自考大專漢語言文學專業要怎么學? 08-16
- 深圳自學考試_自考本科專科-深圳自考... 07-22
- 深圳全日制大專在讀,同時可以自考本... 07-22
- 深圳自考專科可以轉專業嗎 08-22
- 深圳自學考試一年可以考幾次,分別在... 07-06
- 深圳自考可以報考哪些學校呢? 07-22


