- 深圳自考網為學考網旗下網站,為考生提供深圳自學考試信息服務,網站信息供學習交流使用,非政府官方網站,官方信息以深圳省教育考試院www.eeagd.edu.cn為主。
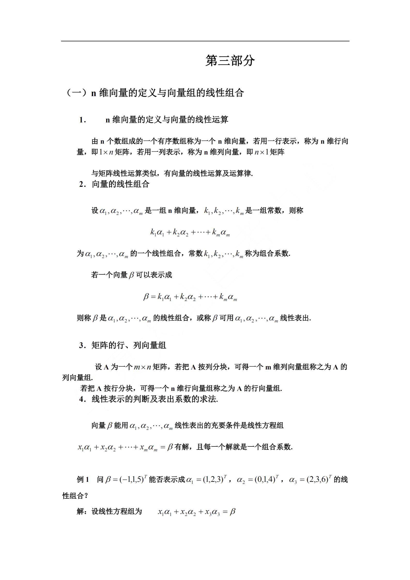
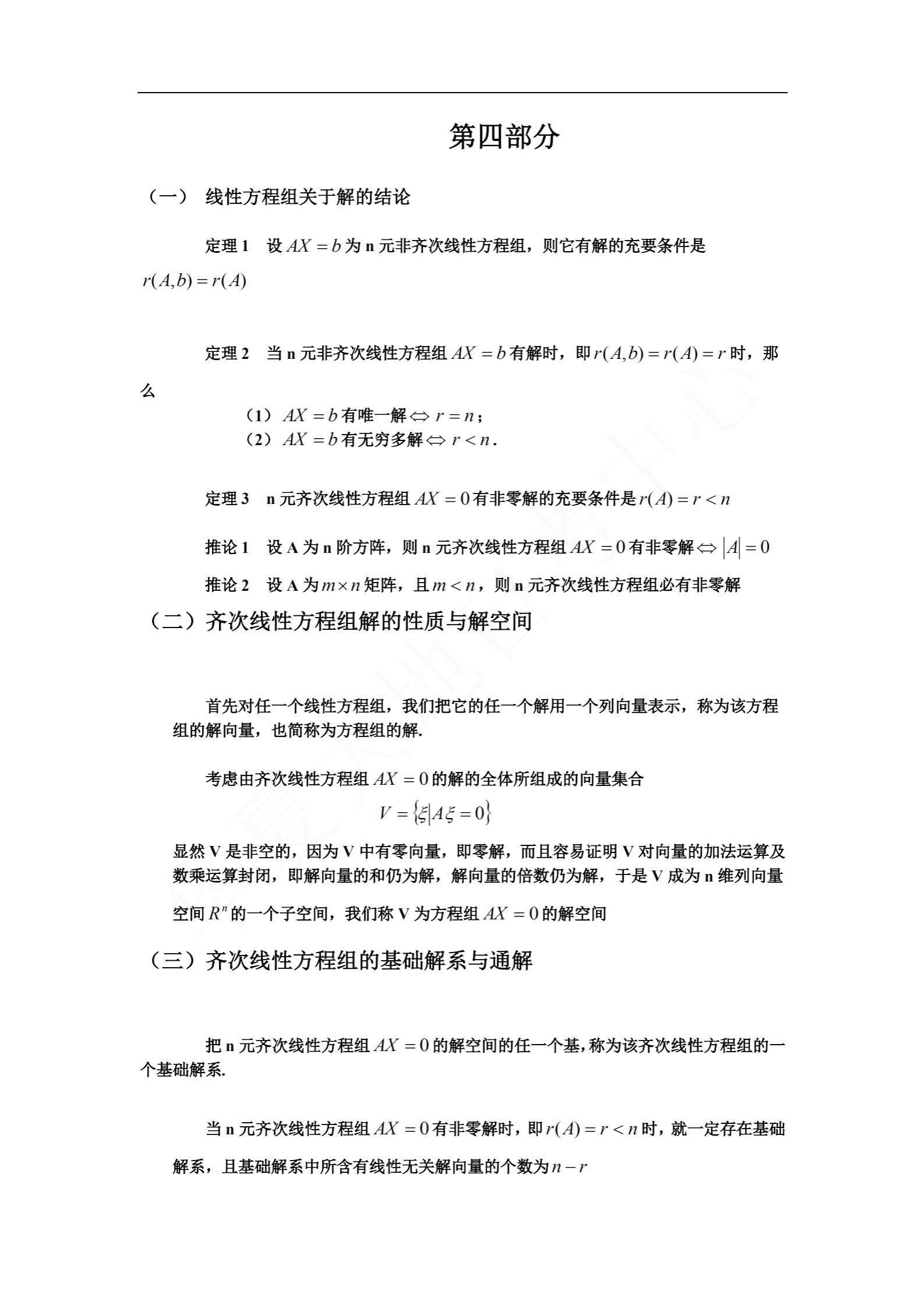
廣東自考04184線性代數(經管類)押題復習資料
【導讀】廣東自考網為廣大考生帶來2021年自學考試復習資料整理,僅供參考,如需要文件版的考生可加入考生交流群。




















































































>> 點擊閱讀全文 <<
上一篇:第一頁
下一篇:廣東自考04183概率論與數理統計(經管類)押題資料
最近更新
- 廣東自考00009政治經濟學(財經類)押題資料 06-23
- 廣東自考00051管理系統中計算機應用... 06-23
- 廣東自考00054管理學原理押題復習資料 06-23
- 廣東自考00055企業會計學押題復習資料 06-23
- 廣東自考00058市場營銷學押題資料 06-23
- 廣東自考00067財務管理學押題復習資料 06-23
- 廣東自考00144企業管理概論押題復習資料 06-23
- 廣東自考00145生產與作業管理押題復習資料 06-23
- 廣東自考?00149國際貿易理論與實務... 06-23
自考解答
- 深圳自考如何申請學士學位? 08-22
- 深圳自考專科可以轉專業嗎 08-22
- 深圳自考專科最快多久能畢業? 08-22
- 深圳自考大專漢語言文學專業要怎么學? 08-16
- 深圳自學考試_自考本科專科-深圳自考... 07-22
- 深圳自考可以報考哪些學校呢? 07-22
- 深圳全日制大專在讀,同時可以自考本... 07-22
- 自考大專多久能畢業? 07-12
- 深圳自考生怎么辦理課程免考? 07-11



